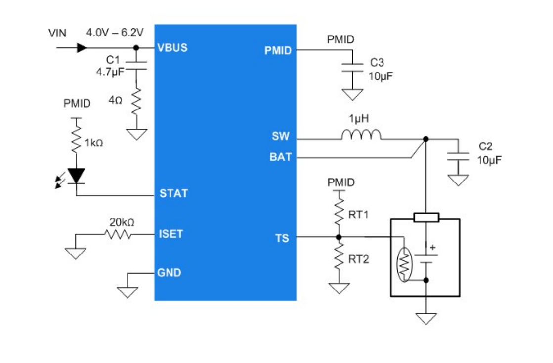
The LP4022H is a standalone 1-cell switching battery charger that delivers up to 2A of charge current from a 4.1V to 6.2V input voltage. The charge current is programmable via a resistor connected between the ISET pin and GND. Charging can be enabled or disabled through the ISET pin or TS pin. Operating at a 1.2MHz switching frequency, the LP4022H supports the use of a compact 2.0x 1.6 mm, 1-uH inductor for fast 2A charging. LPS's patented integrated current sensing and control technology eliminates the need for an external sensing resistor, enabling high charge efficiency, low BOM cost, and a small form factor. The LP4022H is offered in a DFN2x2-8L package, providing one of the most compact switching charging solutions available on the market, ideal for space-constrained systems
Small solution footprint, 1uH inductor, current sensorless,high standing input voltage, TREG, OTP, OCP, NTC
封装
DFN-8(2*2)
特征
特征
◆ Compact high-efficiency 1-cell switching charger ◆ Proprietary sensorless charge current control ◆ 4.1V to 6.2V input voltage with maximum input voltage rating ◆ Charge voltages: 4.20V / 4.35 ◆ 2.0A continuous fast charge current ◆ 1.2MHz switching frequency ◆ 93.5% high efficiency @ VBAT= ◆ 89% high efficiency @ VBAT= ◆ Input voltage regulation to allow weak input power source to charge battery ◆ Support trickle charge, precharge, Current (CC) charge, Constant charge, charge termination and recharge ◆ High charge accuracy ◆ +/- 0.5% charge voltage regulation ◆ +/- 10% charge current regulation ◆ High integration ◆ Integrated all MOSFETs ◆ Internal loop compensation ◆ LED charge indication driver ◆ Protections ◆ Cycle-by-cycle current limit protection ◆ Input over-voltage protection (OVP) ◆ Cold/hot battery temperature monitoring ◆ Junction temperature thermal regulation ◆ ISET pin short and open protection ◆ Packaging ◆ DFN2x2-8L ◆ RoHS compliant and halogen free ◆ 100% lead (Pb) free