|
订阅资讯
|
取消
热门搜索
65131 54202
会员登录
会员登录
登录
概述
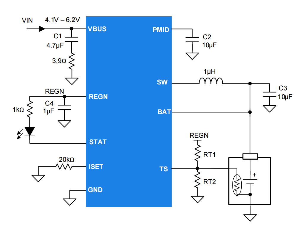
The LP4023 is a standalone 1-cell switching battery charger providing up to 2A charge current to the battery from 4.1V to 6.2V input voltage. The charge current is programmable by a resistor connected from lSET to GND. The charge can be enabled and disabled from lSET pin. The LP4023 operates at 1.2MHz switching frequency allowing a small-size 1uH inductor for 2A fast charging. The LPS patent-protected integrated current sensing and control technique eliminates external sensing resistor and allows high charge efficiency, low BOM cost and very small footprint.
应用
◆ Portable battery powered devices
◆ Gaming devices
◆ Charging docks and cradles
◆ E-Cigarette
数据参数
数据参数
最大充电电流(mA)
3000
工作电压(V)
4.1-35
过压保护(V)
6.4
电池电压(V)
4.2/4.35
温度检测
Y
使能控制
-
充电状态指示
Y
充满状态指示
-
PG
-
充电类型
Buck Charger
电池节数
1
产品特征/功能
Small solution footprint, 1uH inductor, current sensorless, high standing input voltage, TREG, OTP, OCP, NTC
封装
DFN-10(3*3)
特征
特征
◆ Easy-to-use standalone high-efficiency switching charger
◆ Proprietary sensorless charge current control
◆ 4.1V to 6.2V input voltage with maximum input voltage rating
◆ Charge voltages: 4.20V / 4.35
◆ 2A maximum fast charge current
◆ 1.2MHz switching frequency
◆ 93% high efficiency @ VBAT=3.8V, ICHG=
◆ 89% high efficiency @ VBAT=3.8V, ICHG=2A
◆ Input voltage regulation to allow weak input power source to charge battery
◆ Support trickle charge, precharge, Current (CC) charge, Constant charge, charge termination and recharge
◆ High charge accuracy
◆ +/- 0.5% charge voltage regulation
◆ +/- 10% charge current regulation
◆ High integration
◆ Integrated all MOSFETs
◆ Internal loop compensation
◆ LED charge indication driver
◆ Protections
◆ Cycle-by-cycle current limit protection
◆ Input over-voltage protection (OVP)
◆ Cold/hot battery temperature monitoring
◆ Junction temperature thermal regulation
◆ ISET pin short and open protection
◆ Packaging
◆ DFN3x3-10
◆ RoHS compliant and halogen free
◆ 100% lead (Pb) free
转存邮箱
转存
订阅资讯
订阅
会员登录
登录